国家骨干冷链物流基地扩容至66个 覆盖29省份助力产业升级

国家骨干冷链物流基地扩容至66个 覆盖29省份助力产业升级

发布时间:2026-03-26 08:08:12    来源:
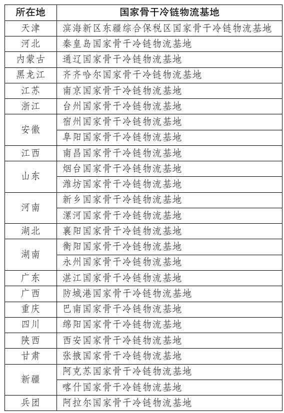
  近日,国家发展改革委印发《关于做好2023年国家骨干冷链物流基地建设工作的通知》,发布新一批25个国家骨干冷链物流基地建设名单。国家骨干冷链物流基地是依托存量设施群布局建设的大型冷链物流基础设施,是整合集聚冷链物流资源、优化冷链物流运行体系、促进冷链物流与相关产业融合发展的基础支撑、组织中心和重要平台。2020年以来,国家发展改革委已分3批将66个国家骨干冷链物流基地纳入年度建设名单,基地网络覆盖29个省(自治区、直辖市,含新疆生产建设兵团)。
 
  本次发布的25个国家骨干冷链物流基地在存量冷链物流规模、基础设施水平以及上下游产业配套等方面具备良好条件,并在三个方面具有明显示范带动作用:一是带动上下游产业转型升级。相关基地充分发挥区域冷链物流网络组织核心作用,畅通覆盖城乡的冷链物流服务网络,有效促进冷链物流提质增效降本,有力带动引领冷链物流和相关产业转型发展。例如,阜阳国家骨干冷链物流基地凭借生猪、牛羊等特色产地优势,建立健全冷鲜肉生产、流通和配送体系,冷库库容超过65万立方米,有效促进肉类冷链物流与现代化生猪集中屠宰、牛羊肉加工、农畜产品交易等产业集群融合创新,年冷链食品加工及周转量超过130万吨。
 
  二是引领冷链物流绿色创新发展。相关基地积极加强智慧化、绿色化设施设备应用,示范带动周边地区提升冷链物流智慧绿色发展水平。例如,台州国家骨干冷链物流基地普及应用低碳化冷链运输车辆、智能制冷设备、数字化温控系统、自动化分拣设施等先进技术装备,并积极利用LNG冷能、海上风电等绿色电力资源,实现绿色低碳发展。绵阳国家骨干冷链物流基地依托绵阳高新技术产业基础,围绕智能冷链物流装备需求,发展智能冷链物流装备产业,与绵阳高新技术产业高质量融合发展,打造智慧化国家骨干冷链物流基地。
 
  三是夯实构建新发展格局基础。相关基地充分发挥自身地理区位、服务网络、产业基础优势,打通国内国际冷链物流通道,为加快构建新发展格局创造良好条件。例如,烟台国家骨干冷链物流基地重点发展优势特色农产品国内国际物流集散贸易,深化与日韩合作机制,加强国内物流集散通道能力建设,拓展全链条农产品冷链物流体系。防城港国家骨干冷链物流基地发挥防城港市沿海沿边优势,打造海陆双通道南向冷链物流集散中心,主动对接粤港澳大湾区,拓展冷链物流发展新空间,促进北部湾经济区、粤港澳大湾区冷链物流网络互联互通。
 
  《通知》要求,相关省、自治区、直辖市和新疆生产建设兵团发展改革委要指导承载城市人民政府、基地建设运营主体高质量推进国家骨干冷链物流基地建设,切实发挥基地带动引领作用,整合集聚冷链物流资源,促进冷链物流与相关产业深度融合、集群发展,为构建新发展格局创造更好条件。同时,加强国家骨干冷链物流基地运行监测,建立健全国家骨干冷链物流基地重大项目储备库并动态更新。国家发展改革委将加强基地建设运行情况监测评估,并统筹利用相关资金渠道支持基地内符合条件的项目建设。
 
  2023年国家骨干冷链物流基地建设名单
 
  (共25个,排名不分先后)
 
国家骨干冷链物流基地扩容至66个 覆盖29省份助力产业升级