欢迎浏览我们公司的官方网站
网站首页
关于我们
新闻动态
公司新闻
行业新闻
产品中心
智能化设备
建筑产品与技术
案例中心
合作案例
网站首页
关于我们
新闻动态
公司新闻
行业新闻
产品中心
智能化设备
建筑产品与技术
案例中心
合作案例
主页
>
新闻动态
>
行业新闻
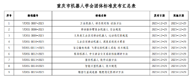
九项工业机器人团体标准发布,动态稳定性等规范实施
发布时间:
2026-03-28 08:01:27
来源:
现《工业机器人 动态稳定性 试验方法》、《移动操作臂复合机器人 安全规范》、《叉车类工业应用移动机器人 运动稳定性规范》等九项团体标准(详见附件)已完成向社会公开征求意见和专家审查。准于2023年12月29日发布,自2023年12月29日起实施,现予以公告。
上一篇:
三项团体标准发布:涵盖算力网络与隧道施工安全
下一篇:
十五项工程建设团体标准发布,涵盖透水路面与装配式检测等
网站地图